Viflow
Logiciel Viflow : Avis, Tarifs & AlternativesViflow est un logiciel de gestion des opérations.
Viflow : qu’est-ce que c’est et comment ça marche ?
Viflow est un logiciel BPM doté de nombreuses fonctionnalités : mode Cloud …
La plateforme collaborative BPM qui transforme vos processus métier pour plus d’agilité, d’innovation et un gain de productivité.

Viflow: avis sur le logiciel BPM (business process management): fonctionnalités, avantages, inconvénients et tarifs
Est-ce que Viflow est gratuit ? Non, son tarif est de 45 € par utilisateur et par mois.
Quelles sont les alternatives ? Ses principaux concurrents sont Agilium, Iterop by Dassault Systèmes, ou encore Metronome
Quels sont les avis sur Viflow ? Les retours des utilisateurs sont globalement positifs ! N’hésitez pas à ajouter votre commentaire sur ce logiciel !
Viflow : fonctionnalités et caractéristiques
Ce logiciel BPM (business process management) offre les fonctionnalités suivantes :
stockage cloud
Intégrations tierces et API
Nous n’avons pas d’information concernant les intégrations de Viflow mais cela doit être possible.
Points forts et points faibles
Points positifs de Viflow :
Logiciel accessible en ligne
Points négatifs :
Migrer d’une application locale à une application SaaS peut être risquée.
Viflow : avis des clients et utilisateurs
Les utilisateurs de Viflow pensent souvent que c’est un logiciel à essayer.
Viflow Avis : noté 6,8 sur 10 c’est un logiciel BPM que vous devriez connaître.
Viflow : tarifs, abonnements et licences
Les tarifs de Viflow commencent à partir de 45 € par mois.
Plusieurs forfaits sont disponibles :
Forfait Viflow Blue: 45 € par utilisateur et par mois
Forfait Viflow Silver: 55 € par utilisateur et par mois
Forfait Viflow Gold: 75 € par utilisateur et par mois
Forfait Premium: Prix sur devis
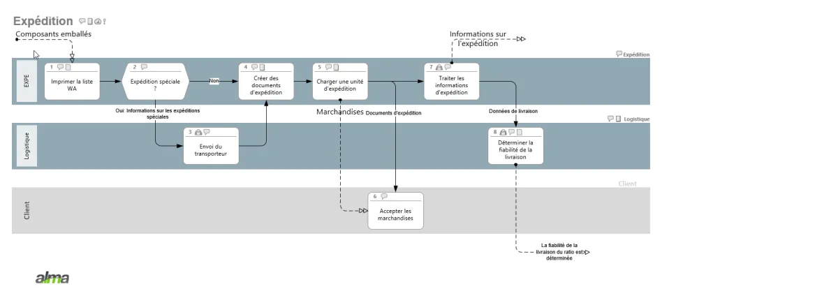
Interface en images et en vidéo
Contact : service client et assistance technique
Vous pouvez joindre cette entreprise par différents moyens :
Par email: [email protected]
Via son site Web
Outre des formations (webinaires et formations en ligne), l’éditeur Viflow offre une assistance technique complète à ses utilisateurs : documentation …
Ajoutons quelques précisions sur cet éditeur : les données sont hébergées dans le cloud en France. Comme toute entreprise française ou étrangère qui réalise un chiffre d’affaires en Europe, cet éditeur est censé appliquer la législation RGPD.
Sources
Nous avons écrit cette critique de Viflow en utilisant de nombreuses ressources en ligne comme le site de l’éditeur, ses réseaux sociaux, des commentaires d’autres utilisateurs et / ou en l’utilisant réellement. Toutefois les applications informatiques faisant l’objet de nombreuses mises à jour, les informations publiées sur Comparatif-Logiciels.fr sont données à titre purement indicatif.
Nous précisons également par transparence que certaines publications peuvent contenir un lien d’affiliation : l’éditeur nous reverse une commission si vous cliquez sur ce lien puis décidez de réaliser un achat, mais cela ne modifie en rien le prix de vente.
Viflow : alternatives comparer les logiciels BPM
Vous trouverez de nombreuses alternatives à Viflow sur le comparatif logiciels BPM (business process management). Voici une liste d’une dizaine d’alternatives populaires avec des fonctionnalités similaires :
Agilium
Iterop by Dassault Systèmes
Metronome
Avis utilisateurs sur ce logiciel
Donnez votre avis sur Viflow
You must be logged in to post a review.

Il n’y a pas encore d’avis.